首页
学校概况
学校简介
学院设置
专业介绍
奖助措施
就业情况
宣传视频
招生政策
普通本科生招...
高校专项计划
报考指南
2025招生计划
历年招生计划
历年录取分数
高考录取查询
招生问答
选科要求
学费情况
中学园地
生源基地
回访母校
相关下载
联系我们
联系招生办
招生咨询联系...
招生组行程安...
招生咨询组行...
当前位置:
首页
联系我们
招生组行程安排(江苏)
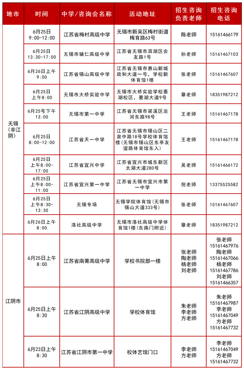
2025年无锡招生组行程安排
来源:本科生招生网
浏览次数:
10
更新时间:2025-06-26
2025年无锡招生组行程安排
map