院长信箱
网站首页
学院概况
学院简介
学院领导
院部荣誉
机构设置
联系方式
规章制度
学院规章
学生培养
会议纪要
师资队伍
队伍概况
博士生导师
学术硕士导师
专业硕士导师
教师风采
学工团队
教学科研
教改课程
精品课程
精品团队
教学成果
科研成果
专硕基地
学科建设
本科专业
硕士专业
博士专业
学生工作
团学组织
学生活动
学生先锋
资助政策
党群工作
党建概况
网上党校
党建动态
工会之家
常用下载
English
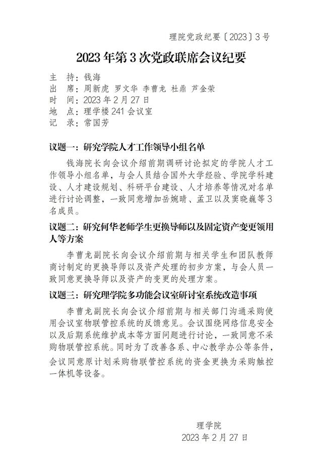
2023年第3次党政联席会议纪要
发布者:赵飞
发布时间:2023-04-28
浏览次数:
875
联系我们
地址:江苏省南京市江宁区世界杯直播理学院
电话:025-86185160
Copyright 2025 CPU LIXUEYUAN[世界杯直播理学院首页]ALL Right Reserved
map